微处理器和微控制器有什么区别?刚开始接触电子产品时,我以为它们是一回事。但它们还是有区别的,这个区别就是 "外设"。微处理器只处理指令(执行代码),它就是在笔记本电脑或台式电脑中运行的老式中央处理器。微控制器是微处理器+外设,全部内置在同一个芯片中。在笔记本电脑或台式电脑中,内存、硬盘和图形处理器等外设与微处理器(CPU)是分开的。在灵活性、尺寸、经济性和简便性之间进行权衡;外设独立于处理器提供了更大的灵活性,例如,您可以轻松选择不同尺寸和类型的内存、硬盘或图形处理器;但是,将所有外设内置在同一芯片中会使系统更小、更具成本效益、更简便,尤其是在使用较小的嵌入式系统时。
微控制器制造商通常提供大量具有不同大小存储器和其他外设选项的不同微控制器,并且通常提供参数搜索工具来查找具有所需特定功能的芯片。制造商可能只有少数几个微处理器内核在使用中,但将这些内核与不同的外设选项相结合会产生大量的芯片。但是我们到底是在谈论哪些“外围设备”呢?
内存
有一点很重要,微处理器需要能够从某个地方读取它要执行的指令,而这个地方通常是非易失性 ROM(只读存储器)。非易失性是指存储器在断电时不会丢失内容。通常使用闪存(FLASH),但以前甚至有必须用紫外灯擦除才能重新编程的存储器!
另一种重要的存储器是 RAM(随机存取存储器),其速度通常比 ROM 快得多,但具有易失性(断电时会丢失内容,微处理器用它来存储 "变量"(程序运行时正在处理和计算的值)。

正在运行的 PIC 仿真中的数据、程序和 EPROM 存储器内容
通信
最早的通信协议之一是 UART(通用异步收发器)。本文将不再详述各种通信协议,但在 USB(通用串行总线)发明之前,UART 是台式电脑内置的标准通信协议之一。在 Windows 中,UART 端口被称为 COM 端口,虽然现代计算机中已不再内置 UART,但它们仍以 USB-UART 转换器芯片(如无处不在的 FT232R)的形式被广泛使用。
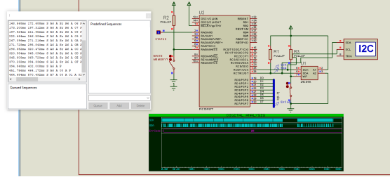
SPI(标准外设接口)和 I2C(集成电路间通信)是随后开发的两种流行的通信协议,这两种协议都有助于将许多外部芯片连接到同一条通信总线(导线)上。

SPI协议分析仪检查AVR和TLC549串行ADC之间的通信
此后,还开发了其他各种通信协议,包括 USB、CAN 和以太网。
在此值得一提的是,外设通常是独立的电路部件,可以卸载微处理器的工作--微处理器只需向通信外设发出 "请发送此数据 "的请求,通信外设就会处理其中的细枝末节。通常情况下,微处理器本身可以通过bit-bang来处理通信协议,但让外设来处理这些工作,可以让微处理器专注于其他事情。各种外设还可以同时并行运行,这可能是微处理器无法单独处理的。
定时器和计数器
定时器可用于跟踪时间(例如,可以将定时器设置为每 1毫秒 “滴答”一次),计数器可用于计算外部引脚上的脉冲数。定时器和计数器也可用于PWM(脉宽调制)等。
模数转换器
ADC用于读取模拟电压并将其转换为微处理器可以理解的数字。

用于Stellaris MCU的ADC过采样技术
GPIO
通用输入/输出引脚用于简单的 "开"/"关 "通信,如读取按钮或打开 LED。不过,GPIO 可比简单的 "开 "和 "关 "更为复杂,具有上拉、下拉和压摆率控制等功能(请参阅我们的高速设计文章)。
看门狗定时器
看门狗的工作是尝试确保CPU不会在错误的代码场景中“卡住”。如果看门狗没有定期“挠痒痒”,那么它将点击重置按钮并再次从头开始程序执行。虽然这在完美编码的程序中永远不是必需的,但它提供了一个额外的故障保护,以尝试防止程序在出现错误时“挂起”。
DMA
动态存储器控制器(在有动态存储器控制器的微控制器上)可以在外设和存储器(或存储器和存储器)之间传输数据,而无需微处理器的介入(这同样可以让微处理器腾出手来做其他事情)。在微处理器需要处理之前,通信外设可能一次只能接收和存储一个字节(以便接收更多接收到的数据而不会丢失),而 DMA 可以设置为将接收到的通信数据缓冲到较大的内存区域,以便在微处理器准备好时进行处理。
RTCC
实时日历和时钟按照盒子上的内容进行操作;并跟踪日期和时间。

Maxim DS1307实时时钟与Arduino AVR配合使用
随着技术的不断发展,微控制器上可用的外设列表不断扩大,包括DAC(数模转换器)、VIC(矢量中断控制器)、CLC(可配置逻辑单元)和角度定时器等。随着聪明的工程师找到载入功能的良好用例并节省更多PCB布局空间,该列表正在不断扩大。
外设
虽然现在许多外设都已集成到微控制器中,但仍有许多外部外设可用,如 GPS、蜂窝连接、加速度计等。外部外设通常通过 SPI 或 I2C 等上述通信协议之一进行通信。

仿真
Proteus 有大量微控制器和外部外设可用于仿真;从几乎没有内置外设的早期 8086 到装有外设的最新 ARM 微控制器;以及用于分析和调试 UART / SPI 和 I2C 等通信协议的工具。如果您有兴趣了解更多有关微控制器的信息,或希望驱动特定外设,请点击此处https://www.labcenter.com/simulation/了解更多有关 Proteus VSM 软件的信息。
本文章版权归英国Labcenter公司所有,由广州风标电子提供翻译,原文链接如下:https://www.labcenter.com/blog/sim-microcontroller-peripherals/
联系我们
CONTACT INFORMATION
Windway Technology Hong Kong Limited
Phone: +852 695 952 92
Email: kuang@windway.cn
Add:ROOM 06 BLK A 23/F HOVER IND BLDG ,26-38 KWAI CHEONG RD KWAI CHUNG N.T
广州市风标电子技术有限公司
咨询热线:020 - 8600 3016 | 技术支持:15817074644
销售热线:18928802261 | 19868005704
公司邮箱:sales@windway.cn公司地址:广东省广州市黄埔区科珠路203号广东软件园F座401