高速设计
Proteus PCB 设计软件完全支持蛇形布线和网络调整,以及差分对布线的特定设计规则和布线模式。随着信号速度越来越快,工作电流越来越低,信号的完整性逐渐成为 PCB 设计过程中必须考虑的问题。信号的传输时间往往需要通过匹配 PCB 上的铜线长度来实现同步。除了层堆叠和设计规则等一般要求外,Proteus 高速设计还支持蛇形布线,用户可以自动将布线长度相互匹配或匹配到目标距离。这项技术与先进的设计规则和专用布线模式相结合,支持差分线对。在需要时,差分对会自动进行相位匹配(减少偏移),以在尽可能长的传输时间内保持信号相等和相反。
完全支持长度匹配和蛇形线配置。
网络调谐和匹配组,包括菊花链/共享段配置。
具有专用布线模式和自动相位匹配的差分对。
详细的长度匹配报告和差分对报告。
长度匹配
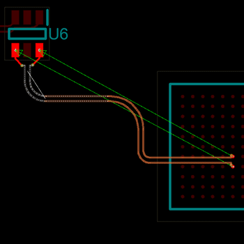
轨道的长度匹配是确保高速传输信号接收器准确计时的重要步骤。Proteus PCB 设计可以通过简单的选择和匹配用户界面来自动匹配轨道长度,包括在多个匹配组中设置轨道段,这很适用于 DDR3 fly-by 等路由拓扑结构。
长度匹配的困难在于延长较短路线的额外轨迹(通常称为蛇形线)的排列。根据信号上升时间、信号频率、对 PCB 上过孔位置的要求以及许多其他因素,PCB 设计人员可能需要调整或限制蛇形线的高度和宽度。在Proteus中,可以通过单一的对话框来控制,这可以控制蛇形的拓扑结构;还可以根据界面的时序调整长度匹配的绝对公差或相对公差。对于大型 BGA,内部信号距离可作为 CSV 文件添加到元件中,并可随时生成长度匹配报告。

内部长度
当长度匹配极其敏感的信号时,从PCB上引线的接触点到元件的内部距离可能会变得足够大,从而影响计算。Proteus可以通过封装外形本身的“内部长度”属性来指定这个距离。类似地,如果需要考虑差分对中间使用的无源的连接长度,则可以将“连接长度”属性添加到封装外形中。最后,如果在布线中使用过孔,则根据层堆叠定义计算层之间的孔深度。这些距离将添加到长度匹配算法中的蚀刻铜距离中,以确保路线在公差范围内匹配。

差分对设置
在原理图上定义差分对以及通过串联无源元件配置从源到目的地的信号路径既耗时又容易出错。Proteus中的差分对配置器提供了一个基于对话框的解决方案,同时提供了一个清晰的可视化指示,并且差分对设置正确。配置器中完全支持直通元件,包括差分对信号线上的多个无源元件。

差分线对布线
Proteus PCB Design 通过设计规则系统和专用布线模式支持差分对。高级设计规则允许用户指定布线对之间的间隙,并允许用户定义最大未配对长度和相位公差标准。
同时,利用差分线对布线模式,只需单击其中一个源焊盘,然后将两条线同时布线到目的地。对于有可控扇出的BGA,可以正常布线,然后切换到差分对布线模式,从扇出孔开始布线。布线完全按照设计规则进行,只需按住“CTRL”按钮,即可切换到或退出曲线布线模式。最后,差分线对本身可以通过上下文菜单命令与其他线对或目标距离进行长度匹配。

直通元件
在差分对拓扑结构中,在传输线上安装无源元件是很常见的。从 USB 线路上的小 ESD 二极管到扼流圈或串联终端电阻器,都可以是无源元件。遗憾的是,从网表的角度来看,这些元件分割了发射器和接收器之间的线路,因此会影响差分对的长度匹配。
在 Proteus 中,我们通过将内联无源元件定义为直通元件来处理这种情况。这将在任何长度匹配计算中添加电路板上元件引脚到引脚的长度,并将长度匹配的源和目标视为发射器和接收器。如果需要更高的精确度,您也可以指定无源元件的引脚长度,并且该距离将包含在计算中。直通元件是在差分对配置器对话框中设置和指定的。相比之下,出于长度匹配的目的,完全忽略并行端接短截线。

差分对偏斜
当两条轨道的长度相差超过规定公差时,就需要进行相位匹配(有时也称为偏斜校正)。在这种情况下,信号不再相等和相反,需要采取纠正措施。几乎所有情况下,轨道长度都会因转弯而发生偏移,纠正措施在转弯结束后,在较短的轨道上会出现一个小的蛇形。
在专用布线模式下完成差分对布线后,Proteus 会自动应用相位匹配;也可以在走线编辑后或手动布线时,通过上下文菜单命令进行相位匹配。这将显示相位一致的绿色轨道段(信号偏移 180 度)、相位不一致但在公差范围内的黄色轨道段(可接受的偏斜)以及偏斜超出相位公差的红色轨道段。您会注意到,在紧接着红色区段的直线区段上会出现纠偏蛇形线,以最大限度地减少异相距离。

报告和分析
Proteus 的 Project Notes模块有多种不同的报告类型,包括长度匹配报告和差分对报告。长度匹配报告会生成一个数据表,按匹配组将路线分组,然后列出每条路线的总长度与目标长度。报告还包括公差符合性检查,以便用户快速发现有问题的路线。
差分线对报告还会生成一个数据表,其中包含走线线对的详细信息,以及指定参数的符合性状态栏。它可检查总长度是否符合要求,以及最大和总长度的异相和未配对距离。
与 Proteus 中的所有报告一样,这两个数据表都可以直接从 Project Notes 的工具栏插入到任何其他报告中,用户就可以轻松创建自定义报告并包含相关数据。

本文版权归英国Labcenter公司所有,由广州风标电子提供翻译,原文链接如下:https://www.labcenter.com/highspeed/
联系我们
CONTACT INFORMATION
Windway Technology Hong Kong Limited
Phone: +852 695 952 92
Email: kuang@windway.cn
Add:ROOM 06 BLK A 23/F HOVER IND BLDG ,26-38 KWAI CHEONG RD KWAI CHUNG N.T
广州市风标电子技术有限公司
咨询热线:020 - 8600 3016 | 技术支持:15817074644
销售热线:18928802261 | 19868005704
公司邮箱:sales@windway.cn公司地址:广东省广州市黄埔区科珠路203号广东软件园F座401